2026-02-18 trouble shootings

タイミングギアーアセンブリーが一応できました、。
一発完成かと思いましたがとんでもない。雲をつかむような元のエンジンのバルブスプリングの調整ほどの不安感はありませんがそれなりに苦労しました。

ほぼ完性です。
後はプッシュロッドを作ればOK。
カムのタイミングを調整しようとばらしました。
おやっ   クランクシャフト側のギアーの中に何か入っている。
反対側を見るとクランクシャフトの突き出しが無いではないですか。
なんとクランクシャフトの後端が折れてしまっています。

ウーっむ参りました、、クランクシャフトの作り直しか?
いずれにしてもエンジンをばらさないとクランクシャフトは出てきません。
できるだけ今までの状態を残しておきたいのでシリンダーをピストンごとはずそうとしました。
ばらしてちょっとコンロッドに触ったら上方へ一個リングが外れた状態で下端が引っかかってにっちもさっちもいかなくなってしまいました、

クランクシャフト問題で難儀しているのに次のとトラブの追い打ちです。
何日か眠れぬ夜を過ごしました。ある晩ふとCAD上でどのくらい当たっているかチェックして見ようと考えチェックしました。なんとCAD上では垂直に入れば当たらないはずなのです。


やってみました。無事に抜けました。 正確に作ってあったということですね。
シリンダー問題が解決したのでエンジンは分解できました。
自分で作ったものなので30分もあれば分解できます。
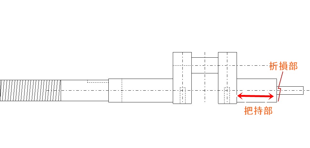
 初めに左図の把持部を4爪で把持してここに3mmドリルロッドを立てる案を試みました
 クランクウェブを回避するような把持具を作りこれを4爪で把持、センターだしをしてトライしてみました。
把持部が短すぎるためか立てたドリルロッドの先端が振ってしまいだめでした。
次に考えたのはクランクシャフト前方部をスクロールチャックで把持し、上の図の把持部を固定振れ止めで把持し、5oのドリルロッドをここに立てて,ロックタイト固定し、完全接着後センター押しして同部を3mmに旋削するという方法です。
これでだめならクランクシャフトの作り直しを考え、材料の準備まではしました。

しかし万全の態勢で臨んだせいか作りなおしはしないですみました。
 修理が済んだクランクシャフトとカムシャフトです。
 こんな感じでセットされるはずでした。

ところがタペットガイドを手仕上で仕上げたため、精度が悪くタペットがカムの動きに追随しません、。
 作り直しました。
上が手仕上、下がCNC
 ホールセンサーホルダーもいまいち調子が良くなくて作りなおしました。

初めのものはジュラルミンで作ってあります、本来磁力とは無関係かと思うのですが、何かあまり調子よくないのでポリアセアール樹脂で作りなおしました。
 これで良さそうだったのですが、どうも回転が落ち着かないしじきに止まってしまいます。

一応回りますので圧縮は問題ないはず、混合気もいいはず。
点火回路にどこか不具合が・・・


もうひと踏ん張りが必要そうです。

back to SA2 index