2026-03-28 fine adjustment

今回も色々難題が続出し苦労しました。

 まず点火回路からです。一応ちゃんと点火はしているようですが、火花を見ていると点火強さに変化が見られます。
ChatGPTに回路を見せてコメントをもらいました、
直流阻止のために入れたコンデンサーが電池として働き、始動時は充電された電荷が放出されその時は火花が強くなるのだそうです。
外してしまえばいいのですが、そうするとマグネットがホールセンサー上で止まってしまったときに大きな電流〈5A位)がコイルの一次側に流れコイルがダメになってしまうので外せません。
困りました。
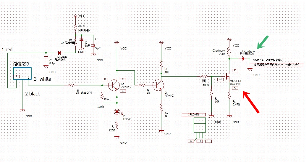
 さらに質問すると図のような回路を提案してくれました。
MOSFETとTVS ダイオード、ポリスイッチを使った回路です。

これで完璧かと思ったのですが、肝心の火花が飛びません。
あちこち調べました。聞いたこともない素子ばかり.・・・なんだかんだで一か月近く過ぎてしまいました、

結論はTVS ダイオードのクランプ電圧が低すぎて有効な一次電圧が得られずなおかつ、MOSFETの耐圧が低すぎて壊れてしまうという結果でした。

ダメな理由が分かったのでそれをクリアーする素子を選定しなおしました。

MOSFETは耐圧600Vの2SK3115に TVSダイオードのクランプ電圧は170VのP6KE170CAにかえました。

スナバ(初めて聞きました,snubber)回路も追加しました、

きっちり火花が飛びます。一応これで行けそうです
 配線もプラスマイナス逆接してホールICを壊したりが何度もありましたのできっちり規格化しました。
備忘録です。

コネクターには5種類のパーツが入っています。
窓がある側から見て左の肩が落ちているのがメス(ジャック)のケースです
 カバーは切り欠きが見えるようにオスのケースに向こう側から差し込みます。
中に小さな引っ掛かりがあり、押し込むとカチンとラチェットが咬み簡単には外れなくなります。

どうしても外したいときはこのラチェット部に薄いドライバーを(グイっと)差し込んで外すことは可能ですがあまりやりたくない作業です、〈ケースに傷をつけてしまいやすいので〉
メス側はこんな感じです。


色々調べていてフタバのサーボコネクターとこれは信号線とマイナス線が逆になっているサイトもあるようです。



フタバの無線機で使うことはないので問題は起きないと思うのですが、いつか変更したいと思います。

2026−03−27追記
配線の順番はこれであっているようです。左から信号線、プラス、マイナスの順のようです、
 こちらがフタバの配線です。
 
 ちょっと恥ずかしいですが、写真がうまく取れないので、、、

カバーの取り付け図です。
ピンのついたパーツを手前のカバーの中に押し込みます。ラチェットがひっかり外れなくなります。
燃料タンクからのニップルも作業中に外れたりしたので確実性を上げるため作り変えました。

不確実な要素があまりに多くてうまく行かない原因が特定できない状況なので、、、
左が作り変える前、右は後。
振動で外れたりすることはなくなりました。
フライホイールをベルトで回すのもなかなか大変なので、専用のプーリーも作りました。
こんな感じでセットしました。
しかしプーリーが小さすぎてベルトがスリップしてしまい調子よくないのでこれは没になりました
 しばらく調子よく回っていたのですが、突然止まってしまいました。
クランクシャフトが何かに引っかかって回りません。
原因はピストンピン固定用のセットスクリューが抜け落ちクランクケースに食い込んでしまっていました。
ほじくりだしました。


その後またしばらく回っていたのですがまた回らなくなってしまいました。

どうなっているんでしょうね〜。

圧縮も非常に弱くなってしまいました。

吸気ポート部のガスケットの端がシリンダー部にわずかにかかっているように見えました。ここから圧が逃げている?

咬み込みはなくここからのリークはありませんでした。
リングが摩耗してしまった?

変えたばかりなのですが、、、
 あたらしくリングを作り変えました。

変化なしです。

しばし茫然。
打つ手がわからない。


コンプレッションテスターの針もピクリとも振れなくなりました。

圧力計が壊れてしまった?テスターの接続部が詰まってしまった?など考え全部テストしましたが異常なし。

何日か眠れぬ夜を過ごしました。

ふと思いついたのはカムシャフトのタイミングずれ。

ビンゴでした!
クランクシャフトにつけたギアーが少し滑ってしまっていました。
再度タイミングを合わせ、しっかり固定しなおし圧力チェック。

リングを作り直したこともあり圧は1MPa軽くクリアー。
まわるようになりました。


 ニードル開度と回転数がうまく比例しません。
ニードルが太すぎる?
現在のニードルは0.8mm
原図は0.46mm

探したら手芸用品のサイトにありました。、メトリックではなくインチが基準になっているようです。
買ってみました。
 二ドルバルブ  スプレーバー、つくりなおしました。
太いほうが0.8mm
細いほうは0.46mmです、

当然と言えば当然ですがかなり太さが違います。
 ニードルの空転防止プレートの突出部を作るための道具、
1mmのドリルロッドを埋め込んであります。

両方の厚板の間に0.4mmのリン青銅の板を挟み、バイスでグイっと締め込むだけです。

きれいにプレスできました。やってみるまで結果がわからず丸一日かけて作ったのにうまく行かなかったらどうしようと思っていたのですが思った以上にうまく行きました。
左はリン青銅板にドリルロッドをはんだ付けしたもの。
右はプレスしたもの。久しぶりにうまくできたものです(失敗続きですからね〜)
 ニードルも交換して今のところ3時間くらい調子よく回っています。何時間くらいリングはもつんでしょう。
 

back to SA2 index